王莊街道社區綜合服務中心樓梯升降機采購項目競爭性談判采購公告
2024-09-03

一、項目基本情況
項目編號:RXZBCG〔2024〕009號(TP)
項目名稱:王莊街道社區綜合服務中心樓梯升降機采購項目
采購方式:競爭性談判
預算金額:¥250000元
采購需求:

二、供應商的資格要求
1.滿足《中華人民共和國政府采購法》第二十二條規定;
2.落實政府采購政策需滿足的資格要求:
(1)信用記錄:適用于采購包1,按照下列規定執行:①信用記錄查詢的截止時點:信用記錄查詢的截止時點為本項目提交響應文件截止當日。②信用記錄查詢渠道:信用中國(www.creditchina.gov.cn)、中國政府采購網(www.ccgp.gov.cn)。③信用記錄的查詢:由談判小組通過上述網站查詢并打印供應商的信用記錄。④經查詢,供應商參加本項目采購活動(響應截止時間)前三年內被列入失信被執行人名單、重大稅收違法案件當事人名單、政府采購嚴重違法失信行為記錄名單及其他重大違法記錄且相關信用懲戒期限未滿的,其資格審查不合格。
(2)促進中小企業發展的相關政策:適用于本項目,本項目專門面向中小(微)企業采購。
(3)節能產品:適用于本項目,按照《關于印發節能產品政府采購品目清單的通知》財庫〔2019〕19號執行。
(4)環境標志產品:適用于本項目,按照《關于印發環境標志產品政府采購品目清單的通知》財庫〔2019〕18號執行。
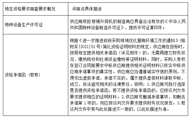
3.本項目的特定資格要求:
采購包1:

4.本項目不接受聯合體響應。
※根據上述資格要求,供應商響應文件中應提交的“資格證明文件”相關規定和資料要求,詳見競爭性談判須知前附表和談判文件第五章。
三、獲取采購文件
時間:2024年09月04日至2024年09月06日,每天上午8:30:00至12:00:00,下午15:00:00至17:30:00(北京時間,法定節假日除外)
地點:福州市晉安瑞信城市建設發展有限公司招投標部(福建省福州市晉安區茶園街道沁園路26號文欣苑商業資產1號樓2層)。
方式:
(1)參加本項目的供應商采用記名方式(供應商應持營業執照副本復印件、談判文件費用銀行回單復印件、介紹信(或委托書)原件、經辦人身份證原件及復印件)購買談判文件。未辦理報名手續獲取談判文件或未按規定獲取談判文件的供應商提交的響應文件不予接收。
(2)供應商購買談判文件的費用需匯入下列賬戶:
賬戶名稱:福州市晉安瑞信城市建設發展有限公司
開戶銀行:中國建設銀行股份有限公司福州城北支行
銀行賬號:3505 0189 0007 0951 8518
(3)供應商應認真核對賬戶信息,并自行承擔因匯錯談判文件費用而產生的一切后果。供應商在轉賬或電匯的憑證上應注明“購買RXZBCG〔2024〕009號(TP)的談判文件”,以便核對。
售價:談判文件每份售價¥300元,售后不退。
四、響應文件提交
時間:2024年09月09日15點00分(北京時間);
地點:福州市晉安瑞信城市建設發展有限公司開標室(福建省福州市晉安區茶園街道沁園路26號文欣苑商業資產1號樓2層);
說明:從談判文件開始發出之日起至供應商提交首次響應文件截止之日止不得少于3個工作日,逾期送達的或不符合規定的響應文件將被拒絕接收。
五、談判時間及地點
時間:2024年09月09日15點00分(北京時間);
地址:福州市晉安瑞信城市建設發展有限公司開標室(福建省福州市晉安區茶園街道沁園路26號文欣苑商業資產1號樓2層)。
六、公告期限
自本公告發布之日起3個工作日。
七、其他補充事宜
無。
八、以上內容如有變更,福州市晉安瑞信城市建設發展有限公司將通過福州市晉安金融投資有限公司官網(http://fzjajt.com)發布通知,請各供應商關注并自行查閱。
九、凡對本次采購提出詢問,請按以下方式聯系。
(1)采購人信息
名稱:福州市晉安瑞昶產業發展有限公司
地址:福建省福州市晉安區茶園街道沁園路26號文欣苑4號樓3層,
聯系方式:陳宏,電話:18605911953
(2)采購代理機構信息
名稱:福州市晉安瑞信城市建設發展有限公司
地址:福建省福州市晉安區茶園街道沁園路26號文欣苑商業資產1號樓2層
聯系方式:邱成杰、劉江華,電話:15959091551
(3)項目聯系方式
項目聯系人:劉江華,電話:15959091551
微信掃碼關注我們